零、实验目的
- 从操作系统角度理解 MIPS 体系结构
- 掌握操作系统启动的基本流程
- 掌握 ELF 文件的结构和功能
- 完成
printk 函数的编写
在本章中,需要阅读并填写部分代码,使得 MOS 操作系统可以正常的运行起来。这一章节的难度较为简单。
一、思考题
Thingking 1.1
在阅读 附录中的编译链接详解 以及本章内容后,尝试分别使用实验环境中的原生 x86 工具链(gcc、ld、readelf、objdump 等)和 MIPS 交叉编译工具链(带有 mips-linux-gnu- 前缀,如 mips-linux-gnu-gcc、mips-linux-gnu-ld),重复其中的编译和解析过程,观察相应的结果,并解释其中向 objdump 传入的参数的含义。
编写程序 hello.c:
1 2 3 4 5 6 7
| #include <stdio.h>
int main() { printf("Hello World!\n"); return 0; }
|
x86 工具链:
预处理不编译:执行指令 gcc -E hello.c。得到了 800 多行的代码,这里展示一部分:
1 2 3 4 5 6 7 8 9 10 11 12 13 14 15 16 17 18 19 20 21 22 23 24
| typedef unsigned char __u_char; typedef unsigned short int __u_short; typedef unsigned int __u_int; typedef unsigned long int __u_long; typedef signed char __int8_t; typedef unsigned char __uint8_t; typedef signed short int __int16_t; typedef unsigned short int __uint16_t; typedef signed int __int32_t; typedef unsigned int __uint32_t;
typedef signed long int __int64_t; typedef unsigned long int __uint64_t;
extern struct _IO_FILE *stdin; extern struct _IO_FILE *stdout; extern struct _IO_FILE *stderr;
extern int printf (const char *__restrict __format, ...); int main() { printf("Hello World!\n"); return 0; }
|
编译不链接:执行指令 gcc -c hello.c,产生目标文件 hello.o
反汇编:执行指令 objdump -DS hello.o,产生 96 行的汇编代码:
1 2 3 4 5 6 7 8 9 10 11 12 13
| hello.o: file format elf64-x86-64
Disassembly of section .text:
0000000000000000 <main>: 0: 55 push %rbp 1: 48 89 e5 mov %rsp,%rbp 4: bf 00 00 00 00 mov $0x0,%edi 9: e8 00 00 00 00 callq e <main+0xe> #本该填写 printf 地址的位置上被填写了一串 0。 e: b8 00 00 00 00 mov $0x0,%eax 13: 5d pop %rbp 14: c3 retq
|
编译链接:执行 gcc -o hello hello.c,得到可执行文件 hello。
反汇编:执行 objdump -DS hello:
1 2 3 4 5 6 7 8 9 10 11 12 13 14 15 16 17 18 19 20 21
| hello: file format elf64-x86-64
Disassembly of section .init:
00000000004003a8 <_init>: 4003a8: 48 83 ec 08 sub $0x8,%rsp 4003ac: 48 8b 05 0d 05 20 00 mov 0x20050d(%rip),%rax 4003b3: 48 85 c0 test %rax,%rax 4003b6: 74 05 je 4003bd <_init+0x15> 4003b8: e8 43 00 00 00 callq 400400 <__gmon_start__@plt> #填写printf地址处填写了puts@plt标记的位置 4003bd: 48 83 c4 08 add $0x8,%rsp 4003c1: c3 retq
Disassembly of section .plt:
00000000004003d0 <puts@plt-0x10>: 4003d0: ff 35 fa 04 20 00 pushq 0x2004fa(%rip) 4003d6: ff 25 fc 04 20 00 jmpq *0x2004fc(%rip) 4003dc: 0f 1f 40 00 nopl 0x0(%rax) #......
|
可以推断,printf 的实现在“链接”这一步被插入可执行文件,链接器会将所有编译好的目标文件链接在一起,填入地址信息,形成最终的可执行文件。
MIPS 交叉编译工具链
预处理:执行 mips-linux-gnu-gcc -E hello.c,依然是头文件被展开,但代码有所不同。也是 800 多行。
编译不链接+反汇编:执行 mips-linux-gnu-gcc -c hello.c 以及 mips-linux-gnu-objdump -DS hello.o
1 2 3 4 5 6 7 8 9 10 11 12 13 14 15 16 17 18 19 20 21 22 23
| 7 00000000 <main>: 8 0: 27bdffe0 addiu sp,sp,-32 9 4: afbf001c sw ra,28(sp) 10 8: afbe0018 sw s8,24(sp) 11 c: 03a0f025 move s8,sp 12 10: 3c1c0000 lui gp,0x0 13 14: 279c0000 addiu gp,gp,0 14 18: afbc0010 sw gp,16(sp) 15 1c: 3c020000 lui v0,0x0 16 20: 24440000 addiu a0,v0,0 17 24: 8f820000 lw v0,0(gp) 18 28: 0040c825 move t9,v0 19 2c: 0320f809 jalr t9 20 30: 00000000 nop 21 34: 8fdc0010 lw gp,16(s8) 22 38: 00001025 move v0,zero 23 3c: 03c0e825 move sp,s8 24 40: 8fbf001c lw ra,28(sp) 25 44: 8fbe0018 lw s8,24(sp) 26 48: 27bd0020 addiu sp,sp,32 27 4c: 03e00008 jr ra 28 50: 00000000 nop 29 ...
|
是计组课学过的 MIPS 汇编语言。(把行号也复制进来啦,实在不知道 vim 编辑器怎么和系统剪切板交互……)
编译链接+反汇编:执行 mips-linux-gnu-gcc -o hello hello.c 以及 mips-linux-gnu-objdump -DS hello
1 2 3 4 5 6 7 8 9 10 11 12 13 14 15 16 17 18 19 20 21 22 23
| 345 00400650 <main>: 346 400650: 27bdffe0 addiu sp,sp,-32 347 400654: afbf001c sw ra,28(sp) 348 400658: afbe0018 sw s8,24(sp) 349 40065c: 03a0f025 move s8,sp 350 400660: 3c1c0043 lui gp,0x43 351 400664: 279c8010 addiu gp,gp,-32752 352 400668: afbc0010 sw gp,16(sp) 353 40066c: 3c020040 lui v0,0x40 354 400670: 24440720 addiu a0,v0,1824 355 400674: 8f828024 lw v0,-32732(gp) 356 400678: 0040c825 move t9,v0 357 40067c: 0320f809 jalr t9 358 400680: 00000000 nop 359 400684: 8fdc0010 lw gp,16(s8) 360 400688: 00001025 move v0,zero 361 40068c: 03c0e825 move sp,s8 362 400690: 8fbf001c lw ra,28(sp) 363 400694: 8fbe0018 lw s8,24(sp) 364 400698: 27bd0020 addiu sp,sp,32 365 40069c: 03e00008 jr ra 366 4006a0: 00000000 nop 367 ...
|
发现不链接的时候一些立即数为 0 的位置被填上数字啦,说明所有目标文件都被链接在一起了。
objdump 传入参数的含义:
-D:反汇编所有的 section;
-d:反汇编特定指令机器码的 section;
-S:尽可能反汇编出源代码;
-s:显示指定 section 的完整内容。
Thinking 1.2
思考下述问题:
• 尝试使用我们编写的 readelf 程序,解析之前在 target 目录下生成的内核 ELF 文件。
在 tools/readelf 目录下,执行命令:
1
| ./readelf ../../target/mos
|
解析内核 ELF 文件,结果如下:
1 2 3 4 5 6 7 8
| 0:0x0 1:0x80400000 2:0x804016f0 3:0x80401708 4:0x80401720 5:0x0 // ... 17:0x0
|
• 也许你会发现我们编写的 readelf 程序是不能解析 readelf 文件本身的,而我们刚才介绍的系统工具 readelf 则可以解析,这是为什么呢?(提示:尝试使用 readelf -h,并阅读 tools/readelf 目录下的 Makefile,观察 readelf 与 hello 的不同)
解析我们编写的 readelf:readelf -h readelf (参数说明:-h --file-header Display the ELF file header)
1 2 3 4 5 6 7 8 9 10 11 12 13 14 15 16 17 18 19 20
| ELF 头: Magic: 7f 45 4c 46 02 01 01 00 00 00 00 00 00 00 00 00 类别: ELF64 数据: 2 补码,小端序 (little endian) Version: 1 (current) OS/ABI: UNIX - System V ABI 版本: 0 类型: DYN (Position-Independent Executable file) 系统架构: Advanced Micro Devices X86-64 版本: 0x1 入口点地址: 0x1180 程序头起点: 64 (bytes into file) Start of section headers: 14488 (bytes into file) 标志: 0x0 Size of this header: 64 (bytes) Size of program headers: 56 (bytes) Number of program headers: 13 Size of section headers: 64 (bytes) Number of section headers: 31 Section header string table index: 30
|
解析 hello:readelf -h hello
1 2 3 4 5 6 7 8 9 10 11 12 13 14 15 16 17 18 19 20
| ELF 头: Magic: 7f 45 4c 46 01 01 01 03 00 00 00 00 00 00 00 00 类别: ELF32 数据: 2 补码,小端序 (little endian) Version: 1 (current) OS/ABI: UNIX - GNU ABI 版本: 0 类型: EXEC (可执行文件) 系统架构: Intel 80386 版本: 0x1 入口点地址: 0x8049750 程序头起点: 52 (bytes into file) Start of section headers: 707128 (bytes into file) 标志: 0x0 Size of this header: 52 (bytes) Size of program headers: 32 (bytes) Number of program headers: 8 Size of section headers: 40 (bytes) Number of section headers: 30 Section header string table index: 29
|
用我们编写的 readelf 解析 readelf:./readelf readelf,没有输出。
观察 Makefile:
1 2 3 4 5
| 6 readelf: main.o readelf.o 7 $(CC) $^ -o $@ 8 9 hello: hello.c 10 $(CC) $^ -o $@ -m32 -static -g
|
看不懂这个 Makefile,喂给 DeepSeek 看看!
$(CC) 是 Makefile 的预定义变量,默认值为 cc (为 gcc 或 clang 的别名)
$^ 是自动变量,表示所有的依赖项(main.o readelf.o)
$@ 是自动变量,表示当前目标(readelf)
其实就是 gcc main.o readelf.o -o readelf 。我勒个豆啊,装什么啊(x)。
那么下面的额外参数是什么?
-m32 表示生成 32 位程序(默认 64 位)
-static 静态链接(将所有依赖库打包到可执行文件中,文件会更大,但无需动态库即可执行(看不懂))
-g 包含调试信息(方便 gdb 调试)
在上面用系统 readelf 的解析结果中,发现 readelf 的类别是 ELF64,而 hello 的类别是 ELF32。在 Makefile 中,使用了 -m32 参数来生成 32 位的 hello 可执行文件,而 readelf 没有这个参数。说明我们编写的 readelf 是 64 位的,不能解析;hello 是 32 位的,可以解析。(也有博客说是静态链接的原因)
Thinking 1.3
在理论课上我们了解到,MIPS 体系结构上电时,启动入口地址为 0xBFC00000 (其实启动入口地址是根据具体型号而定的,由硬件逻辑确定,也有可能不是这个地址,但一定是一个确定的地址),但实验操作系统的内核入口并没有放在上电启动地址,而是按照内存布局图放置。思考为什么这样放置内核还能保证内核入口被正确跳转到?
(提示:思考实验中启动过程的两阶段分别由谁执行。)
操作系统设计人员一般会将硬件初始化工作作为 bootloader 程序放在非易失存储器,因此启动流程被简化为加载内核到内存,跳转到内核的入口。启动流程分为两个阶段:
- stage1,进行初始化硬件设备,加载 stage2 到 RAM 空间,并设置堆栈最后跳转到 stage2 的入口函数。
- stage2,初始化这一阶段需要用到的硬件设备及其他功能,将内核镜像从存储器读到 RAM,为内核设置启动参数,最后将 CPU 指令存储器的内容设置为内核入口函数的地址,将控制权转交给系统内核,保证了内核地址被正确跳转到。
我们的 QEMU 中,stage2 中,kernel.lds 中设置了程序各个生成地址,使得 section 的位置被调整到了我们指定的地址上。通过 lds 文件控制各段(包括内核)被加载到我们预期的位置。把内核入口定为 _start 函数。
在 init/start.S 中通过对 _start 函数的设置,就可以正确的跳转到 mips_init 函数。
1 2 3 4 5 6 7 8 9 10 11 12 13 14 15 16 17 18 19 20 21 22
| // init/start.S 5 EXPORT(_start) 6 .set at 7 .set reorder 8 /* Lab 1 Key Code "enter-kernel" */ 9 /* clear .bss segment */ 10 la v0, bss_start 11 la v1, bss_end 12 clear_bss_loop: 13 beq v0, v1, clear_bss_done 14 sb zero, 0(v0) 15 addiu v0, v0, 1 16 j clear_bss_loop 17 /* End of Key Code "enter-kernel" */ // ... 19 clear_bss_done: 20 /* disable interrupts */ 21 mtc0 zero, CP0_STATUS 22 23 /* hint: you can refer to the memory layout in include/mmu.h */ 24 /* set up the kernel stack */ // ...
|
二、难点分析

项目结构
1 2 3 4 5 6 7 8 9 10 11 12 13 14 15 16 17 18 19 20 21 22 23 24 25 26 27 28 29 30 31 32 33 34 35 36
| . ├── include // 存放系统头文件 │ ├── elf.h // 内含 ELF 段节 │ ├── mmu.h // 内含 MIPS 内存布局 │ ├── print.h │ ├── printk.h │ ├── string.h ├── include.mk ├── init // 内核初始化相关代码 │ ├── init.c │ ├── init.o │ ├── Makefile │ ├── start.o │ └── start.S ├── kern // 存放内核的主体代码 │ ├── include.mk │ ├── machine.c │ ├── Makefile │ ├── panic.c │ ├── printk.c ├── kernel.lds ├── lib // 存放一些常用的库函数,包括 vprintfmt ├── Makefile // 用于编译 MOS 内核的 Makefile 文件 ├── target // 存放编译的产物 │ └── mos // 最终的 MOS 的可执行文件 ├── tests // 存放测试程序 └── tools // 存放一些实用工具,包括 readelf ├── include.mk ├── Makefile ├── readelf │ ├── elf.h │ ├── hello.c │ ├── main.c │ ├── Makefile │ └── readelf.c └── run_bg.sh
|
QEMU 模拟器
在本课程实验中,编写代码的环境是 Linux 系统,进行实验的硬件仿真平台是 QEMU 模拟器。
QEMU 中的启动流程:QEMU 模拟器直接加载 ELF 格式的内核,启动流程被简化为加载内核到内存,之后跳转到内核的入口,启动完成。因此我们需要将内核编译成正确的 ELF 可执行文件(我们的目标)
MIPS 内存布局——内核运行的正确位置

printk
在 kern/printk.c 中:
1 2 3 4 5 6
| void printk(const char *fmt, ...) { va_list ap; va_start(ap, fmt); vprintfmt(outputk, NULL, fmt, ap); va_end(ap); }
|
变长参数:函数参数列表末尾有省略号,有至少一个固定参数,变长参数在参数表的末尾。在 stdarg.h 头文件中有如下定义:
va_list:变长参数表的变量类型
va_start(va_list ap, lastarg):初始化变长参数表的宏
va_arg(va_list ap, 类型):取变长参数表下一个参数的宏
va_end(va_list ap):结束变长参数表的宏
在带变长参数表的函数内使用变长参数表前,需声明变长参数表类型,并进行初始化:
1 2
| va_list ap; va_start(ap, lastarg);
|
lastarg 是该函数最后一个命名的形式参数。初始化后,每次用 va_arg 取一个形式参数,如:
1 2
| int num; num = va_arg(ap, int);
|
退出函数前,调用 va_end 宏来结束变长参数表的使用。
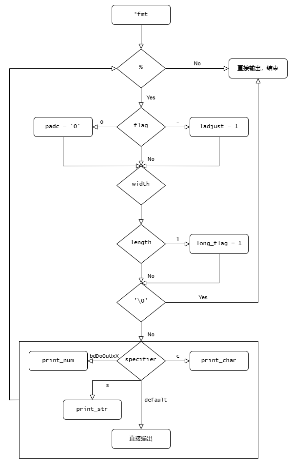
vprintfmt 函数:

三、实验体会
一上来就处理这么复杂的项目是有些难以把握的,并且不懂 Makefile 的高级语法也是困难之一。在实验过程中,为了能尽可能理解指导书想告诉我的,我一边阅读指导书一边写了很多笔记。但是限于实验报告篇幅,我把它们全删了,换成了更多可视化。
在完成实验题目的时候,我将我的思考过程尽可能完整地写下来了,但也不想放在实验报告里面(不然太臃肿了),也全删了。
四、原创说明
该报告参考了以下资料或博客:
- BUAA-OS-lab1 | YannaのBlog
- os-lab1实验报告 | hugo
- OS Lab1 - 内核,启动与printf - Alkaid
- OS_Lab1_实验报告 | 水货不水
- https://www.deepseek.com/