计算机组成CO:P3-Logisim搭建单周期CPU
处理器为 32 位单周期处理器,支持指令集:add, sub, ori, lw, sw, beq, lui, nop。其中 nop 为空指令,机器码 0x00000000;add, sub 按无符号处理,不考虑溢出;顶层有效驱动信号包括且仅包括 异步复位信号 reset 。
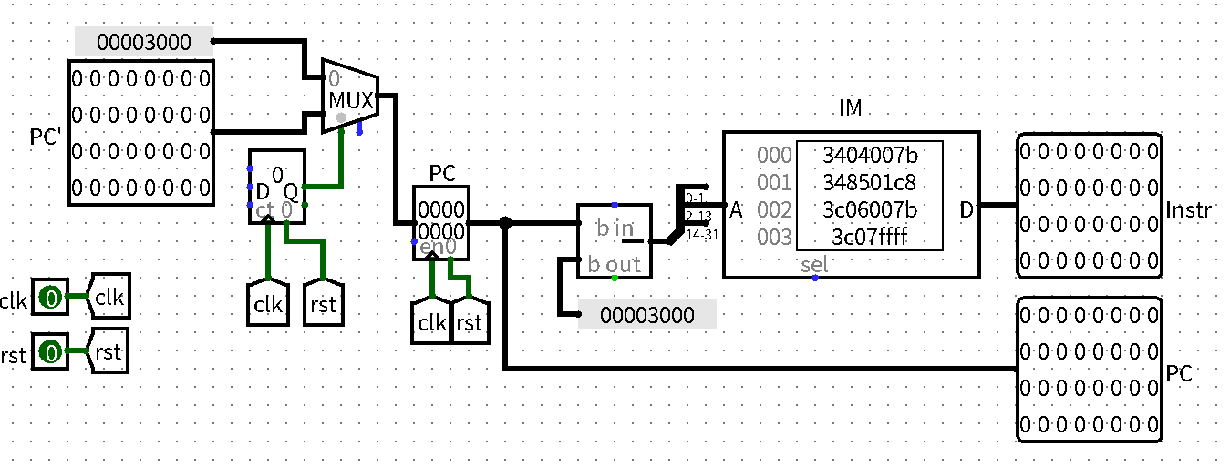
IFU(取指令单元)
PC(程序计数器)
- 用寄存器实现,输入信号为指令地址;
- 提供异步复位,复位为起始地址 0x00003000,地址范围 0x00003000 ~ 0x00006FFF;
- 注意:在 32 位架构中,PC 从一条指令指向下一条指令时,递增的量为 4 (1字节),而 ROM 按字计算地址,PC 指令传给 ROM 时需要除以 4 ,在 Logisim 中,使用 Splitter 舍弃后两位;
- PC 的首地址 0x00003000 与 ROM 的首地址 0 对应,且复位为 0x00003000,考虑对输入端口 PC’ 减去 0x00003000,这么处理使得寄存器 PC 的值符合要求,且直接可以实现异步复位。
IM(指令存储器)
- 用 ROM 实现,容量 4096
32bit,起始地址 0; - 根据 PC 地址范围推算,ROM 实际地址宽度 12 位,与 PC 地址的 [13: 2] 位相连。
| 信号名 | 方向 | 描述 |
|---|---|---|
| clk | I | 时钟信号 |
| rst | I | 异步复位信号,将 PC 寄存器复位 |
| PC’ | I | 32 位程序计数器信号 |
| Instr | O | 32 位指令信号 |

GRF(通用寄存器组)
- 用具有写使能的寄存器实现,寄存器总数 32 个,提供异步复位;
- 0 号寄存器的值始终为 0,其他寄存器初始值为 0 ,在 P0 课下已经实现,可以直接套用;
- 实现思路简述:先搭建包含 2 个寄存器的子电路,再进行地址扩展,扩展为 4reg、8reg、16reg、32reg。

这是最底层的情况,仅有两个寄存器,地址 1 位。

这是第二层的情况,实际有 4 个寄存器,地址 2 位。其余高层类推,不再赘述。
| 信号名 | 方向 | 描述 |
|---|---|---|
| clk | I | 时钟信号 |
| reset | I | 复位信号,高电平有效,将 32 个寄存器的值全部清零 |
| WE | I | 写使能信号,高电平时允许向 GRF 写入数据 |
| A1 | I | 5 位地址输入信号,指定 32 个寄存器中的一个,将其中数据输出到 RD1 |
| A2 | I | 5 位地址输入信号,指定 32 个寄存器中的一个,将其中数据输出到 RD2 |
| A3 | I | 5 位地址输入信号,指定 32 个寄存器中的一个,将其作为写入的目标寄存器 |
| WD | I | 32 位数据输入信号 |
| RD1 | O | 输出 A1 指定的寄存器中的 32 位数据 |
| RD2 | O | 输出 A2 指定的寄存器中的 32 位数据 |

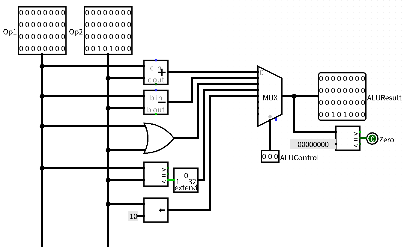
ALU(算术逻辑单元)
| 信号名 | 方向 | 描述 |
|---|---|---|
| ALUControl | I | 3 位逻辑运算符选择信号 000:加法 001:减法 010:或 011:小于置1 100:加载至立即数最高位 |
| Op1 | I | 32 位操作数 1 |
| Op2 | I | 32 位操作数 2 |
| Zero | O | 运算结果判 0 信号,高电平表示为 0 |
| ALUResult | O | 32 位算术逻辑运算结果输出信号 |

这里有个 011 判断小于的指令,在课下实际用不到(照博客弄的,后来发现没有用)但我相信以后会有用的,先保留。()
DM(数据存储器)
- 用 RAM 实现,容量 3072
32bit,提供异步复位,起始地址 0x00000000,地址范围 0x00000000 ~ 0x00002FFF; - RAM 使用双端口模式,Seperate load and store ports;
- 地址线
,机器码 16 位输入,使用 3 个 1K 32 RAM 进行字扩展,由于输入一定是 4 的倍数,舍弃最低两位,接着 10 位寻址 RAM ,最高两位用于片选。
| 信号名 | 方向 | 描述 |
|---|---|---|
| clk | I | 时钟信号 |
| rst | I | 异步复位信号,将 RAM 复位 |
| WE | I | RAM 写入使能信号 |
| A | I | 16 位机器码地址 |
| WD | I | 32 位数据输入信号 |
| RD | O | 32 位数据输出信号 |

很规范很完美的片选和位扩展!有不少同学图省事直接弄了个大 RAM 。
- 现在我们的模块中 IM 使用 ROM, DM 使用 RAM, GRF 使用 Register,这种做法合理吗? 请给出分析,若有改进意见也请一并给出。
回答第二个思考题。似乎是合理的?ROM 可读而不可写,用在 IM 似乎符合我们课程内对测试的需求,但如果考虑实际应用,对 CPU 输入的指令应该是能够实时增加的(毕竟人要操作),所以现实中可能这个模块更像个 RAM。DM 使用 RAM ,应该是没有是没问题的。GRF 使用 Register ,似乎也没有什么问题,毕竟在架构中确确实实是 32 个寄存器,但我认为或许换成一个容量足够的 RAM 也是可以的?
EXT(扩展单元)
- 使用 Bit Extender 。
| 信号名 | 方向 | 描述 |
|---|---|---|
| imm | I | 16位 Instr 读取的原始立即数 |
| ExtOp | I | 扩展方式信号 |
| imm32 | O | 32 位扩展后的立即数 |

弄了个判断 0 扩展和符号扩展的小电路。
Controller(控制器)

| 信号名 | 方向 | 描述 |
|---|---|---|
| func | I | 6 位 func 码信号 |
| op | I | 6 位 op 码信号 |
| RegDst | O | 控制信号,确定目标寄存器的指定方式 0:将结果写入 rt 寄存器(I 型指令)1:将结果写入 rd 寄存器(R 型指令) |
| ALUSrc | O | 控制信号,选择 ALU 的第二个源操作数 0:来自寄存器文件的一个寄存器 1:来自指令中的立即数字段 |
| MemtoReg | O | 控制信号,控制数据从内存到寄存器的传输 0:执行指令后,不将内存中的数据写入寄存器文件(通常发生在 ALU 指令) 1:执行指令后,将内存中的数据写入寄存器文件(通常发生在执行加载指令) |
| RegWrite | O | 控制信号,控制数据是否从内部数据路径写入寄存器文件 0:不应该将执行结果写入寄存器文件 1:应该将执行结果写入寄存器文件中的一个指定寄存器 |
| MemWrite | O | 控制信号,指示是否应该将数据从数据缓存写入DM |
| branch | O | 控制信号,表示是否跳转(是否 beq) |
| ExtOp | O | 控制信号,操作数扩展信号 0:0扩展 1:符号扩展 |
| ALUctr | O | 3 位控制信号,选择 ALU 运算符 |

和逻辑
根据机器码中的 op 和 func 进行译码,判断出指令的类型,传递给或逻辑:
| 指令 | op5 | op4 | op3 | op2 | op1 | op0 |
|---|---|---|---|---|---|---|
| add | 0 | 0 | 0 | 0 | 0 | 0 |
| sub | 0 | 0 | 0 | 0 | 0 | 0 |
| ori | 0 | 0 | 1 | 1 | 0 | 1 |
| lw | 1 | 0 | 0 | 0 | 1 | 1 |
| sw | 1 | 0 | 1 | 0 | 1 | 1 |
| beq | 0 | 0 | 0 | 1 | 0 | 0 |
| lui | 0 | 0 | 1 | 1 | 1 | 1 |
| nop | 0 | 0 | 0 | 0 | 0 | 0 |
其中,使用 func 区分 add, sub, nop:
| 指令 | func5 | func4 | func3 | func2 | func1 | func0 |
|---|---|---|---|---|---|---|
| add | 1 | 0 | 0 | 0 | 0 | 0 |
| sub | 1 | 0 | 0 | 0 | 1 | 0 |
| nop | 0 | 0 | 0 | 0 | 0 | 0 |
有了真值表,可以直接在 Logisim 中自动生成组合逻辑电路。(太复杂!还是自己搭吧……)

只展示一部分了。这里 beq 的和逻辑和或逻辑我一开始都搭错了,喜提两个 WA 。
或逻辑
| 指令 | add | sub | ori | lw | sw | beq | lui | nop |
|---|---|---|---|---|---|---|---|---|
| RegDst | 1 | 1 | ||||||
| ALUSrc | 1 | 1 | 1 | 1 | ||||
| MemtoReg | 1 | |||||||
| RegWrite | 1 | 1 | 1 | 1 | 1 | |||
| MemWrite | 1 | |||||||
| branch | 1 | |||||||
| ExtOp | 1 | 1 | 1 | |||||
| ALUctr | 000 | 001 | 010 | 000 | 000 | 001 | 100 |

- 事实上,实现
nop空指令,我们并不需要将它加入控制信号真值表,为什么?
回答第四个思考题。虽然我在模块中添加了 nop ,但一通操作下来 nop 没有起到任何作用,没有输出任何控制信号,因此确实是可以删除的。在这个 CPU 中,控制读写有严格的使能信号约束,不需要担心如果不考虑 nop 会发生错误。
NPC(PC 跳转模块)
| 信号名 | 方向 | 描述 |
|---|---|---|
| PC | I | 32 位初始 PC 信号 |
| Imm | I | 16 位立即数信号,表示偏移量 |
| branch | I | 是否按照立即数偏移 |
| PC‘ | O | 32 位更新 PC 信号 |

- 在上述提示的模块之外,你是否在实际实现时设计了其他的模块?如果是的话,请给出介绍和设计的思路。
回答了第三个思考题,这个模块用于计算下一个 PC 的值。注意到,如果没有发生跳转(不是 beq),那么直接在原基础上+4;如果需要跳转,那么 PC’=PC + 4 + offset * 4,为什么要乘 4 呢,因为偏移 1 相当于 PC 增加 4 ,并且注意是符号扩展,要处理负数偏移的情况。
main(顶层模块组装)
机器码指令
R 类型指令
| op | rs | rt | rd | shamt | funct |
|---|---|---|---|---|---|
| 6bit | 5bit | 5bit | 5bit | 5bit | 6bit |
其中,op 为操作码,funct 为函数,所有 R 类型指令操作码都为 0 ,根据 funct 确定对应操作(在上文已经给出),在本次项目中,add, sub 是 R 类型指令。
rs 和 rt 是源寄存器,rd 是目的寄存器,形象理解为:
1 | add rd, rs, rt |
shamt 是偏移数,本次不涉及,为 0 。
I 类型指令
| op | rs | rt | offset or imm |
|---|---|---|---|
| 6bit | 5bit | 5bit | 16bit |
本次项目中,ori, lw, sw, beq, lui 是 I 类型指令。
在不同指令中,目标寄存器和源寄存器指定不同,形象理解为:
1 | ori rt, rs, imm |
J 类型指令
| op | address |
|---|---|
| 6bit | 26bit |
暂时不涉及。
寄存器编码
| reg | name | usage |
|---|---|---|
| $0 | $zero | 常量 0 |
| $1 | $at | 保留给汇编器使用的临时变量 |
| 函数调用返回值 | ||
| 函数调用参数 | ||
| 临时变量 | ||
| 需要保存的变量 | ||
| 临时变量 | ||
| 留给操作系统使用 | ||
| $28 | $gp | 全局指针 |
| $29 | $sp | 堆栈指针 |
| $30 | $fp | 帧指针 |
| $31 | $ra | 返回地址 |
要点简析
获取到 Instr ,使用 Splitter 将 32 位机器码分成不同的部分,参考上面提到的机器码格式。使用 op 判断指令类型,并输出相应的控制信号。对于 rt 和 rd ,需要判断指令的类型,再作进一步筛选输入 GRF 模块。注意立即数的扩展方式。理解 DM 和 GRF 的区别和联系:GRF 是 32 个寄存器,DM 是内存,寄存器中存有 DM 的基地址,根据这个和偏移量去对 DM 操作。形象理解:GRF 是 $v0 这种东西,DM 是 .data 字段的数组啥啥的。(可能不准确,但目前看来似乎可以这么理解)

- 上面我们介绍了通过 FSM 理解单周期 CPU 的基本方法。请大家指出单周期 CPU 所用到的模块中,哪些发挥状态存储功能,哪些发挥状态转移功能。
回答第一个思考题,状态存储:GRF、DM;状态转移:Controller。
- 阅读 Pre 的 “MIPS 指令集及汇编语言” 一节中给出的测试样例,评价其强度(可从各个指令的覆盖情况,单一指令各种行为的覆盖情况等方面分析),并指出具体的不足之处。
回答最后一个思考题。指令覆盖情况:没有测试 sub 指令,没有测试 nop 指令。对于单一指令的行为:add 测试了正正、正负、负负,没有测试 0;ori 测试了 0 正,0 负,没有测试正负,且没有测试立即数为 0 或负数的情况;sw 和 lw 没有测试负偏移量的情况;beq 仅测试了跳转到后续指令的情况,没有测试跳转到之前指令的情况。
- Title: 计算机组成CO:P3-Logisim搭建单周期CPU
- Author: BaconToast
- Created at : 2025-11-18 11:03:14
- Updated at : 2025-11-18 12:52:37
- Link: https://bacontoast-pro.github.io/2025/11/18/co/p3/
- License: This work is licensed under CC BY-NC-SA 4.0.